havirt
computer_asset_manager_v1
computer_asset_manager_v2
perlutils
php_library
phpLibraryV2
php_users
sysadmin_scripts
camp_sysinfo_client_3
camp_sysinfo_client (old)
web_pages
zfs_utils
BlueGrey
calm
Elegant
Català-Valencià – Catalan
中文 – Chinese (Simplified)
中文 – Chinese (Traditional)
Česky – Czech
Dansk – Danish
Nederlands – Dutch
English – English
Suomi – Finnish
Français – French
Deutsch – German
עברית – Hebrew
हिंदी – Hindi
Magyar – Hungarian
Bahasa Indonesia – Indonesian
Italiano – Italian
日本語 – Japanese
한국어 – Korean
Македонски – Macedonian
मराठी – Marathi
Norsk – Norwegian
Polski – Polish
Português – Portuguese
Português – Portuguese (Brazil)
Русский – Russian
Slovenčina – Slovak
Slovenščina – Slovenian
Español – Spanish
Svenska – Swedish
Türkçe – Turkish
Українська – Ukrainian
Oëzbekcha – Uzbek
Subversion Repositories
computer_asset_manager_v2
(root)
/
/
trunk
/
Documentation/
– Rev 80
Rev
Search
Rev 39
|
Last modification
|
Compare with Previous
|
View Log
|
Download
|
RSS feed
Last modification
Rev 77 2024-07-27 14:16:00
Author:
rodolico
Log message:
Just putting everything in line with all other projects
Path
Last modification
Log
Download
RSS
camp2.mwb
18
3109 d 0 h
rodolico
Log
Download
RSS
class.client.php
6
3109 d 23 h
rodolico
Log
Download
RSS
Database.html
33
2622 d 21 h
rodolico
Log
Download
RSS
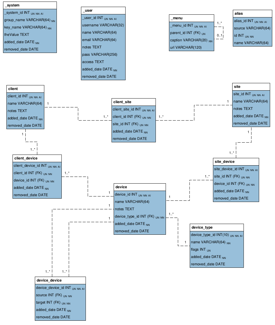
database_layout.png
18
3109 d 0 h
rodolico
Log
Download
RSS
Installation.html
24
3086 d 21 h
rodolico
Log
Download
RSS
template.php
10
3109 d 13 h
rodolico
Log
Download
RSS
WorkingDesign.html
24
3086 d 21 h
rodolico
Log
Download
RSS